
同时,原监事会成员朱海林、曾诚、秦跃光及李靖野不再担任监事及监事会相关职务,上述人员已分别确认与董事会及监事会无不同意见,亦无需要知会公司股东的任何事项。中国再保董事会及监事会对各位监事任职期间为公司做出的重要贡献表示衷心感谢。
周鸿祎在演讲中构建了“电力—算力—智力+人力—生产力”的“五力模型”。他分析称,电力虽然经过算力芯片转化为通用算力,但如果无法解决具体问题便会陷入“算力过剩”的假象;智能体正是将通用算力转化为能“干活”的“专用智力”的关键枢纽。这一转化过程必须依赖行业专家将特有的“隐性知识”与“潜规则”注入模型,在人的设定与监督下,让智能体具备解决实际痛点的能力,从而真正打通从能源基础到新质生产力的价值闭环。
登录新浪财经APP 搜索【信披】稽查更多考评品级
热门栏目
自选股
数据中心
行情中心
资金流向
模拟交往
客户端
炒股就看金麒麟分析师研报,巨擘,专科,实时,全面,助您挖掘后劲主题契机!
【导读】赤峰黄金实控东说念主狡计贬抑权变更
中国基金报记者 夏天
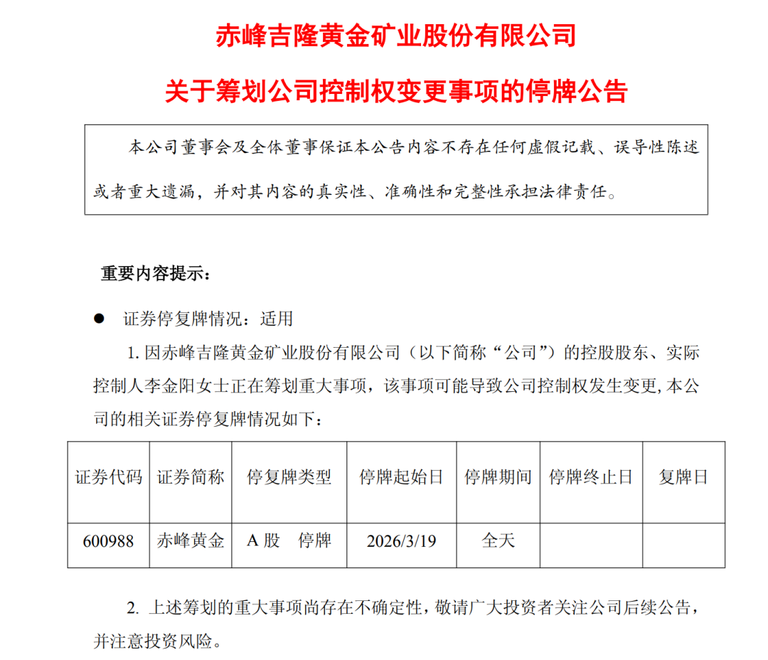
2026配资平台3月19日早间,“A+H”双地上市的赤峰黄金(证券代码:600988.SH,06693.HK)突发公告称,公司3月18日晚间收到控股鼓动、骨子贬抑东说念主李金阳的见告,李金阳过火一致行动东说念主正在狡计将所捏公司股份进行转让的关键事项,该事项可能导致公司骨子贬抑东说念主发生变更。
赤峰黄金示意,现在有关事项仍处于洽谈阶段,存在不细目性。经苦求,公司股票于3月19日上昼开市起停牌,预测停牌时刻不高出5个交往日。
四肢一家快速成长的海外化黄金坐蓐商,赤峰黄金深耕黄金采用中枢界限,在大家布局多座优质矿山,连年来事迹捏续高速增长。停牌前临了一个交往日(3月18日),赤峰黄金A股收盘价为40.82元/股,总市值为775.7亿元。
实控东说念主狡计贬抑权转让
赤峰黄金现时实控东说念主李金阳的捏股与管束形式源于一场眷属股权领受。公开信息清楚,李金阳为赤峰黄金独创东说念主赵好意思光的遗孀。2021年12月赵好意思光病逝后,其名下一说念股权由李金阳领受,后者由此成为公司控股鼓动、骨子贬抑东说念主,彼时她年仅38岁(1983年出身)。
赤峰黄金过往公告清楚,限制2025年3月4日,李金阳平直捏有公司1.90亿股,占公司总股本的10.02%;其一致行动东说念主瀚丰创投捏有公司5151.52万股,占总股本的2.71%,二者共计捏股比例达12.73%。
与大王人眷属企业实控东说念主不同,李金阳行事极为低调,未在赤峰黄金担任任何职务,取舍“只当东家、不妥掌柜”的处治形式。她领受股权后,明确致函公司董事会,倍悦网配资示意全力配合王建华董事长为中枢的管束团队的各项职责,效劳赤峰黄金计策发展策划,为上市公司发展添砖加瓦。
赤峰黄金董事长王建华深耕黄金及有关界限数十年,领有工商管束硕士学位、高档经济师职称,曾任山东黄金集团董事长、紫金矿业董事及总裁等热切职务,在企业管束、资源整合方面训戒丰富。王建华2018年加入赤峰黄金任董事,2019年起担任董事长,其间曾兼任总裁,主导公司计策转型与海外化布局。限制2025年9月30日,其平直捏有公司7420.01万股流畅A股,占总股本的3.90%。
连年来事迹捏续高增
赤峰黄金栽植于1998年,前身为赵好意思光贬抑的吉隆矿业,2012年通过借壳在上交所上市,2025年3月收效登陆港交所,成为国内第三家A+H黄金上市企业。赤峰黄金主买卖务聚焦黄金采用、冶真金不怕火及资源空洞回收,同期回收银、铜等副居品。
现在,赤峰黄金在大家布局7座在产矿山及1个资源空洞回收哄骗样式,袒护中国、老挝、加纳等国度和地区。其中,境内领有吉隆矿业、五龙矿业等多家矿山,境外则有老挝万象矿业塞班金铜矿、加纳金星资源瓦萨金矿等中枢金钱。此外,公司全资子公司赤金海外(香港)有限公司还与沙特阿吉兰兄弟控股集团栽植合伙公司,在沙特开展金矿勘察,进一步拓展海外化布局。
策划事迹方面,赤峰黄金连年来呈现高速增长态势,盈利才调捏续擢升。2024年,公司终了买卖总收入90.26亿元,同比增长24.99%;归母净利润为17.64亿元,同比增长119.46%;策划性现款流净额为32.68亿元,同比增长48.36%,各项中枢联想均终了显耀打破。
凭据公司2026年1月发布的事迹预报,2025年全年归母净利润预测为30亿至32亿元,同比增长70%至81%,主要成绩于往时矿产金产量达14.4吨,且黄金销售价钱同比高涨约49%,境表里矿山企业盈利才调显耀增强。
这次实控东说念主狡计股权转让,若顺利完成,或将对公司处治结构、计策布局产生影响。现在阛阓对受让方身份、交往价钱等中枢信息高度怜惜。
赤峰黄金示意,后续公司将凭据事项证据实时实施信息清楚义务,同期提醒投资者需警惕有关不细目性带来的投资风险。
]article_adlist-->]article_adlist--> 新浪合营大平台期货开户 安全快捷有保险
海量资讯、精确解读,尽在新浪财经APP
贵丰配资港陆证券纯旭配资星速优配米牛配资
倍悦网配资提示:文章来自网络,不代表本站观点。