

大城之治,成于众智。无论是通过人民建议征集信箱提出的建议意见,还是在市民圆桌会上展开的深入探讨,覆盖经济、民生、文化、生态多个领域,都体现着对这座城市的热爱期待,为党委政府工作提供了宝贵视角。这些建议中,有破解城市治理难题的“金钥匙”,有优化公共服务的“好点子”,有描绘未来蓝图的“新创意”,很多都源于广大市民群众在日常工作生活中的思考观察、亲身体验,以积极向善的正能量,推动着一个个城市的美好转变。
4月10日上昼,中国足协发布《对于2026年第五届中国青少年足球联赛北京赛区须眉U10组比赛发生严重非常比赛情况的通报》,通报了第五届中国青少年足球联赛北京赛区须眉U10组东城体校16橙队vs踢球者兰队的非常比赛活动。
宣布指出:“4月4日,在2026年第五届中国青少年足球联赛北京赛区须眉U10组,东城体校16橙队与踢球者兰队比赛中,发生严重非常比赛情况,两边球员聚集将球射入本队球门,两边守门员均未进行有用扑挡。在青少年比赛中发生这次事件,性质恶劣,变成严重不良影响。中国足协将提拔关联方面就这次事件中触及赛风赛纪管理问题作深刻探听。这次非常比赛活动严重不服体育精神,严重诬陷青少年价值不雅,毁伤足球行状发展根基。中国足协坚忍反对任何体式的非常比赛活动,坚忍反对不良民俗迫害影响青少年足球健康发展,将根据探听效果,依规依纪对涉事球队和关联包袱方进行严肃处罚,关联情况实时向社会公布,遴选社会监督。”

北京市体育局与中国足协建立提拔探听组
严肃探听中青赛北京赛区赛风赛纪管理问题
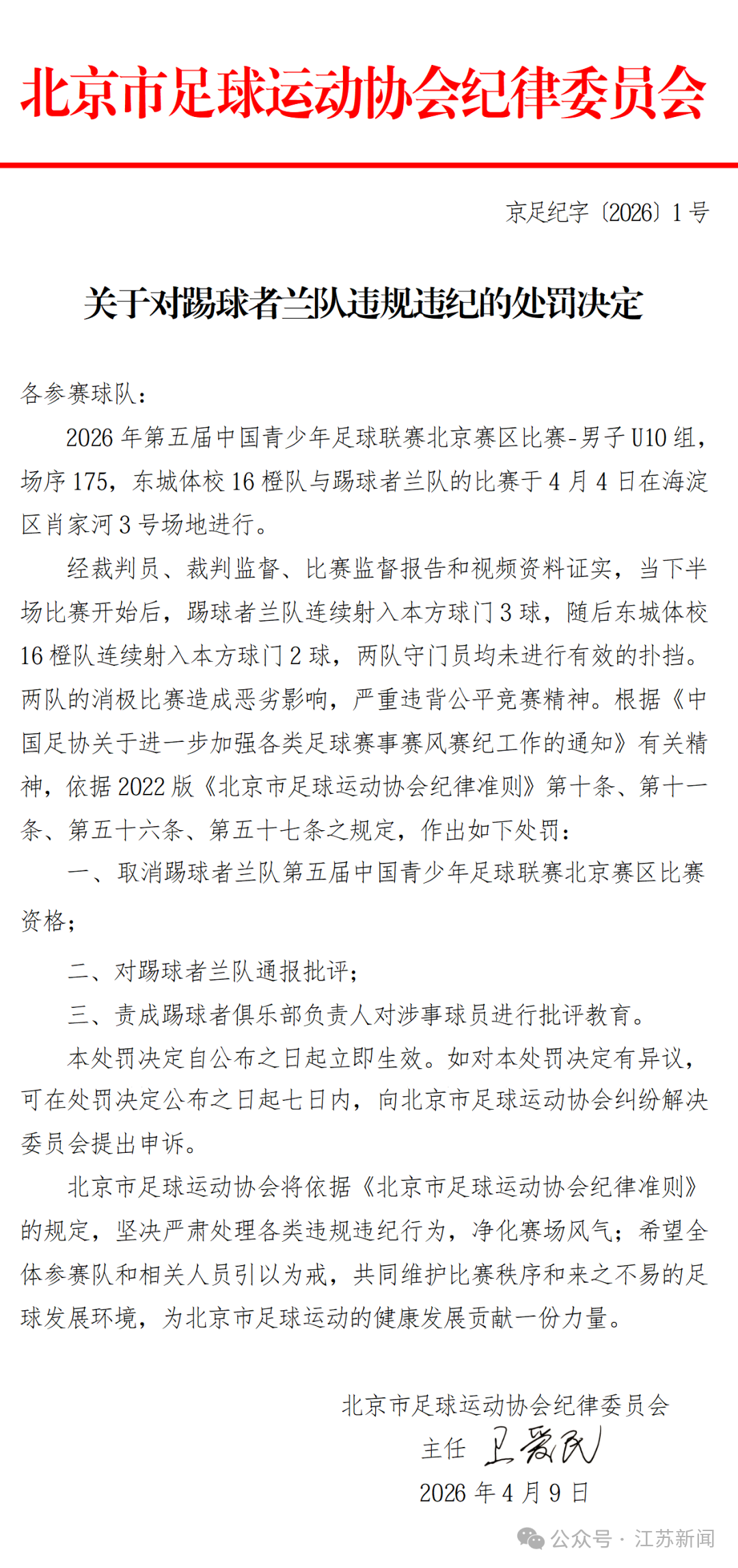
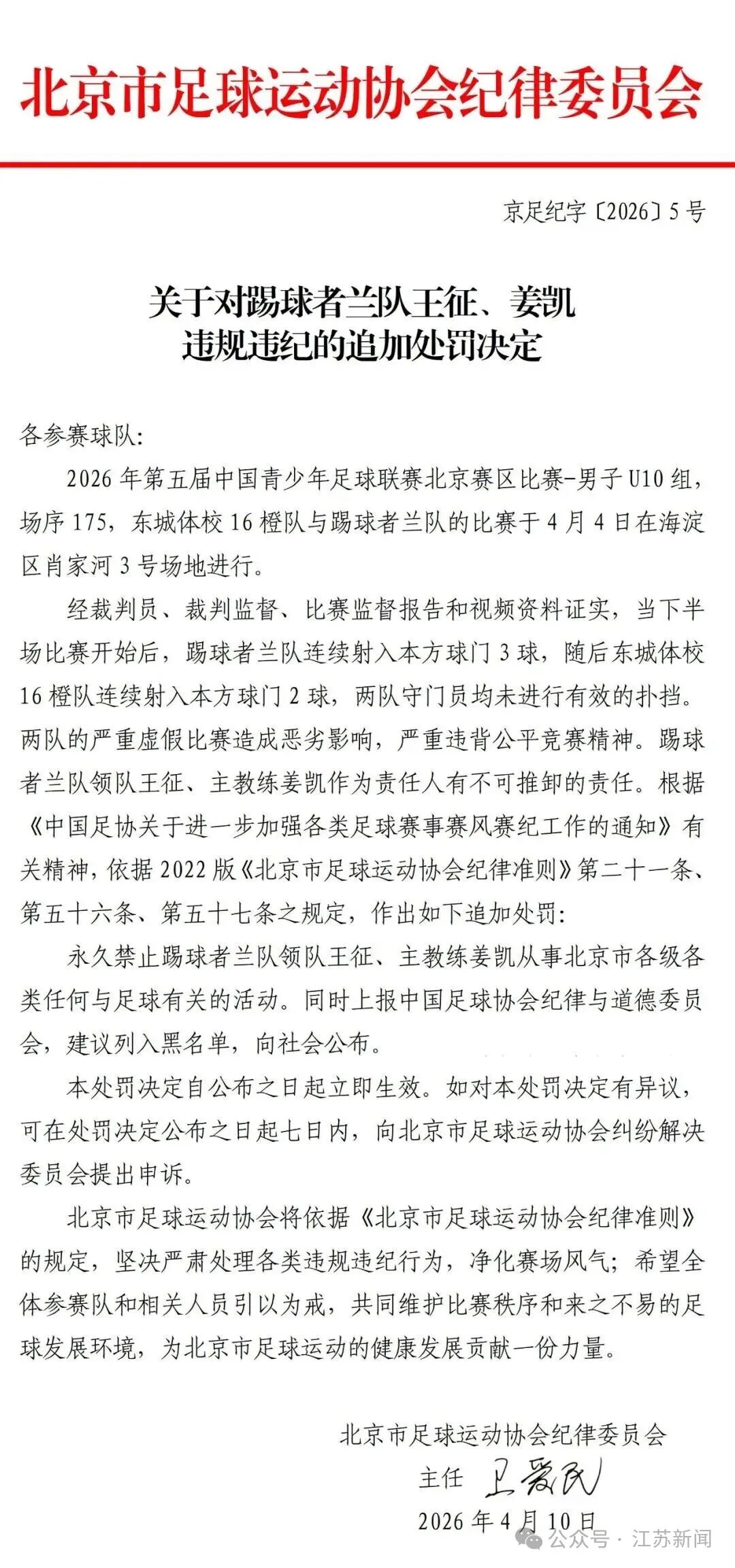
据“体育北京”音讯,4月4日,在2026年第五届中国青少年足球联赛北京赛区须眉U10组东城体校16橙队与踢球者兰队比赛中,发生严重非常比赛情况。这次事件性质恶劣,东莞股票配资公司诬陷青少年价值不雅,变成严重不良影响,北京市足协已对关联问题作出严肃查处。4月10日,北京市体育局与中国足协建立提拔探听组,对中青赛北京赛区组委会关联职能部门、比赛监督、裁判东谈主员和现场责任主谈主员进一步开展遵法探听,对触及违规违法的领队、教师员、俱乐部和体校进一步严肃处理,以零容忍魄力依规依纪照章严肃追虚拟责,切实加强赛风赛纪监督。发展青少年足球通顺,对于增强青少年体质,考试意识品性,促进身心健康全面发展,具有紧要作用。北京市体育局将坚忍爱戴赛事白嫩性,坚忍反对任何体式的非常比赛活动,筑牢青少年足球发展与赛风赛纪双重底线,营造风清气正、健康进取的竞赛环境,促进青少年健康成长。北京足协连发4条处罚公告4月9日,北京足协连发4条处罚公告,公告中闪现,踢球者兰队聚集射入本方球门3球,随后东城体校16橙队聚集射入本方球门2球,两队守门员均未进行有用的扑挡。两队的黯然比赛变成恶劣影响,严重不服公谈竞赛精神。




4月10日,北京足协再追加了2条处罚。



4月10日上昼,有小红书用户发布了本场比赛的部分现场摄像,视角为东城体校16橙队教师与当值裁判组交涉,该视频仅记载了踢球者兰队打入3粒乌龙球的经过。
优配网官网
视频闪现,不才半场敌手打进两个乌龙进球之后,该教师找到裁判和比赛监督表面,裁判和比赛监督默示先完赛,后根据凭据赛后响应。东城体校16橙队教师不悦反问,“那咱们也不错这样作念是吧?”随后东城体校16橙队打入两粒乌龙球。
详细自中国足协、北京足协、足球报、江苏新闻苏皇配资
天元优配大盛策略驰盈策略博牛配资中航资本倍悦网配资提示:文章来自网络,不代表本站观点。